Instance Verification Kit (IVK)
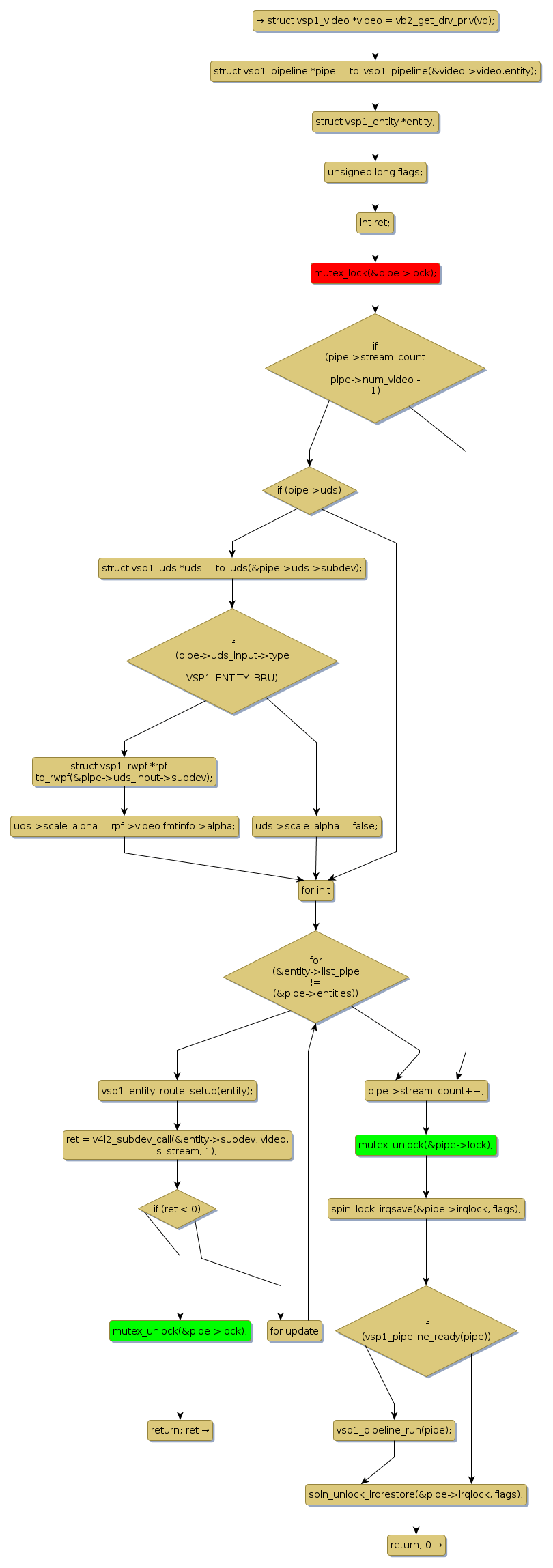
mutex lock @ [23274+24+/linux-3.19-rc1/drivers/media/platform/vsp1/vsp1_video.c]
Instance Signature: lock
|
The Matching Pair Graph:
|
|
Function Name
|
Control Flow Graph (CFG)
|
Events Flow Graph (EFG)
|
Source Correspondence
|
|
vsp1_video_start_streaming
|
|
|
[23020+26+/linux-3.19-rc1/drivers/media/platform/vsp1/vsp1_video.c]
|